
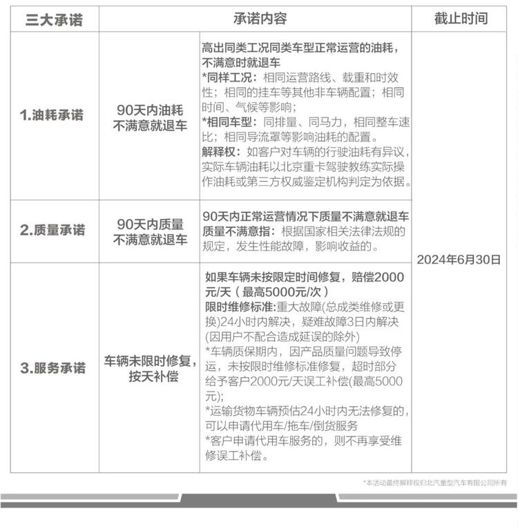
01油耗承诺:不满意就退车!
购车之日起90天内,正常运营情况下,油耗高出同类工况同类车型,不满意就退车!

02质量承诺:不满意就退车!
购车之日起90天内,正常运营情况下,根据国家相关法律法规的规定,发生性能故障,影响收益的,不满意就退车!

03服务承诺:未限时修复按天补偿!
如果车辆未按时限修复,给予客户2000元/天误工补偿(最高5000元/次)。

以上三大承诺2024年6月30日截止,具体如下:



购车之日起90天内,正常运营情况下,油耗高出同类工况同类车型,不满意就退车!

购车之日起90天内,正常运营情况下,根据国家相关法律法规的规定,发生性能故障,影响收益的,不满意就退车!

如果车辆未按时限修复,给予客户2000元/天误工补偿(最高5000元/次)。

以上三大承诺2024年6月30日截止,具体如下:

